Department of Clinical Laboratory, Kyoto University Hospital

[1071 / 4C035]
PDF
Ver.19
4.内分泌学的検査 >> 4C.副甲状腺ホルモン>>4C035 カルシトニン

カルシトニン

calcitonin

連絡先:3764

本日提出検体の報告予定日(再検がない場合):

過去案内文など

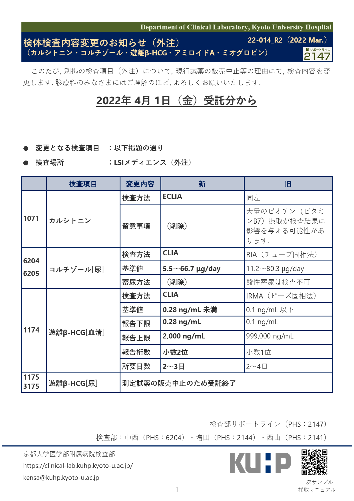
【2022 Mar.】<br />検体検査内容変更のお知らせ(外注)(カルシトニン・コルチゾール・遊離β-HCG・アミロイドA・ミオグロビン)
【2022 Mar.】
検体検査内容変更のお知らせ(外注)(カルシトニン・コルチゾール・遊離β-HCG・アミロイドA・ミオグロビン)

検査項目概要

項目名
項目コード
実施料
診療報酬区分
判断料区分
検査材料
必要量
保存方法
安定性
【検査方法】
基準値(単位)
所要日数
1071
カルシトニン
4C035-0000-023-053
外注

130 点
D008(18)
判:生化Ⅱ
144点
包括
採取材料
C6血液6 mL
測定材料血清0.3 mL
採取容器違い不可
保存方法安定性
-血清-凍結--遠心24 月

【ECLIA】

[基準値設定材料:血液]

男性

カルシトニン:5.15 以下

(pg/mL)

女性

カルシトニン:3.91 以下

(pg/mL)

3~5日

患者同意について


検査結果に影響を与える臨床情報
検査結果に影響を与えるような患者の臨床的な状態(服用中の薬剤や何らかの医療的処置など)があれば示します.


オーダー画面

オーダー ⇒ 検査オーダー ⇒ 検体検査 ⇒ 平日時間内 ⇒ ⇒ 分野別 ⇒ 内分泌検査
オーダー ⇒ 検査オーダー ⇒ 検体検査 ⇒ 平日時間内 ⇒ ⇒ ⇒ 内分泌検査
オーダー ⇒ 検査オーダー ⇒ 検体検査 ⇒ 平日時間内 ⇒ ⇒ 外注検査(一般) ⇒ 外注(内分泌)

オーダーボタン名(検体)

カルシトニン[ECLIA]

検査予約


生理検査予約枠

予約枠

至急オーダー

不可

検査オーダーに関する注意事項


検査オーダーに関連する文書


患者の検査前準備


検体採取のタイミング


ラベル見本(検体)(単項目オーダー時)

キョウダイ タロウ
80 N60
barcode
セイカ2.
09.03 @
血液
中検外2 **-****-90004*
C6 6ml **-***-***

ラベル見本(微生物)(単項目オーダー時)


採取容器・検査材料

採取材料情報測定材料情報
記号 写真 添加物(キャップ色等) 採取材料 採取量 測定材料 必要量
C6
サムネイル 凝固促進剤+血清分離剤(ピンク) 血液 6 mL 血清 0.3 mL

採取容器について


検体採取について

血漿は不可

採取後検体の取扱い


検体搬送について


採取検体の保存条件

検体状態 保存条件1 保存条件2 保存条件3
温度 安定性 温度 安定性 温度 安定性
血清 -血清-凍結--遠心 24 月
色付きの温度は第一選択の保存条件です.

受入不可基準
検体が検査結果に影響を与えるような状態で提出された場合は受入不可基準に合致することとなりますが, 再採血の可否や臨床的な状態によっては, 検体を受け入れて参考値報告とする場合もあります.

溶血 検体凝固 強乳び 採取量
過不足
採取容器
違い
尿材料
違い
冷蔵保存
なし
遮光保存
なし
開栓 黄疸
        不可          

検査に要する時間(生理検査)


再検査・追加検査の対応可能日数

検体到着日から60日間(検体量ある場合のみ)
(分析物の安定性については「採取検体の保存条件」を参照)

検体採取に関する注意事項・検査の実施に関する注意事項


検査機器

 

検査所要日数
検体採取(検体検査)もしくは検査の実施(生理検査)から検査結果報告までに要する日数です(土日祝日を除いた日数).

3~5日

まいこネット開示までに要する所要日数の目安(Learn More)

4~6日

検査部門・委託先

外部委託(LSIメディエンス)  

検査結果報告について


生物学的基準範囲 または 臨床判断値(Learn More)
生物学的基準範囲・臨床判断値 および 検査方法の変更履歴です. 両者が変更となる場合も, 基準範囲のみ もしくは 検査方法のみが変更となる場合もあります.
臨床判断値には本来, 診断閾値・治療閾値・予防医学閾値が含まれますが, そのうち治療閾値については, 緊急異常値として別項に記載します.

期間 / 年齢
基準値設定材料血液
検査方法電気化学発光免疫測定法 (ECLIA)
  男性女性単位
00カルシトニン5.15 以下3.91 以下pg/mL
基準値設定材料血液
検査方法ラジオイムノアッセイ (RIA) 二抗体法
  男性女性単位
00カルシトニン15 - 8615 - 86pg/mL
基準値設定材料
検査方法
  男性女性単位
基準値設定材料
検査方法
  男性女性単位
基準値設定材料
検査方法
  男性女性単位
基準値設定材料
検査方法
  男性女性単位
基準値設定材料
検査方法
  男性女性単位
基準値設定材料
検査方法
  男性女性単位

基準値情報



緊急異常値(Learn More)
検体検査の場合は, 電子カルテシステムの結果参照画面にて強調表示となる検査結果の基準です(赤は高値・青は低値).

            

表. KINGの結果参照画面で赤背景・青背景で表示される緊急異常値
高値 低値
   

電話連絡対応(Learn More)
緊急異常値など診療科に電話で検査結果をお伝えする基準です. 臨床的な状態や前回値との比較などによって, 適宜電話連絡を省略することもあります.

 
 
 
 
 
 
 
 

臨床的意義

  カルシトニン(CT)は分子量3, 600, アミノ酸32個から成るペプチドホルモンである. ヒトでは, 主に甲状腺C細胞(傍濾胞細胞)より分泌され, 副甲状腺ホルモンとともにカルシウムの調節にかかわり, 血中カルシウムを低下させる働きがある. また, 腎での無機リン排泄促進による血清リン低下, 破骨細胞の骨吸収を抑制して骨カルシウム含有量を保持するなどの働きがある.
  正所性ホルモン産生腫瘍である甲状腺髄様癌で多量に分泌され, 肺小細胞癌やカルチノイド症候群などの異所性カルシトニン産生腫瘍でも腫瘍からの産生がみられる. また, 甲状腺髄様癌が疑われる患者で予想外の低値であった場合は, カルシウム負荷試験やガストリン負荷試験を行う. 甲状腺髄様癌患者では正常者に比べ反応が過大である.
  加齢により低下する傾向があり, 性差においては有意ではないが男性の方が高値を示す傾向がある. また, 慢性腎不全では排泄不良等の原因で著しい高値を示すことが多い.
  食事により刺激を受けるため, 早朝空腹時に採血するのが望ましい.

異常値を示す病態・疾患

高値を示す病態
甲状腺髄様癌, 肺小細胞癌, カルチノイド症候群, 褐色細胞腫, 骨髄腫, 慢性腎不全 など
低値を示す病態
甲状腺全摘症例などで低値を示すが, 低値側での臨床的意義はほとんどない

関連検査項目

PTH-I(PTH-intact)
1,25-ジヒドロキシビタミンD3
カルシウム(Ca)
無機リン(IP)
サイログロブリン
オステオカルシン(BGP)

参考文献 (緑ブラウザからPubMedにはアクセスできません)

  • LSIメディエンス 検査要項

  • 診療報酬

    区分名称点数
    D008内分泌学的検査
    D00818カルシトニン130 点
    D0265生化学的検査(Ⅱ)判断料144点
    包括(内分泌学検査):3項目以上5項目以下410点
    包括(内分泌学検査):6項目又は7項目623点
    包括(内分泌学検査):8項目以上900点
     
     

    標準コード(JLAC10)(Learn More)
    日本臨床検査医学会から提示されている標準コード・標準名称です.

    1 分析物4C035カルシトニン
    識別0000
    材料023血清
    測定法053化学・生物発光イムノアッセイ(ECLIA)
    結果識別0100

    標準コード(JLAC11)(Learn More)
    日本臨床検査医学会から提示されている標準コード・標準名称です.

    1 測定物
    識別
    材料
    測定法
    結果単位

    連携情報

     

    検査部内限定ファイル

    &L

    変更履歴


    Ver. 文書更新日
    変更適用日
    内容
    1 2008/04/01
    (2008/04/01~)
    制定
    2 2014/03/28
    (2014/04/01~)
    委託先会社名変更(三菱化学メディエンス⇒LSIメディエンス)
    3 2015/04/24
    (2015/04/01~)
    外部委託先変更(LSIM⇒BML), 報告日数変更
    • 外部委託先: [BML] ← [LSIM]
    • 検査所要日数: [4~6日] ← []

    [announce:08367](学内環境限定)

    4 2016/03/24
    (2016/03/29~)
    検査方法・報告日数・基準値変更(従来試薬販売中止のため)
    • 項目コード: [1071] ← [1070]
    • 検査方法: [ECLIA] ← [RIA(2抗体法)]
    • 検査所要日数: [3~5日] ← [4~6日]
    • 基準値: [(M) 5.15 以下,(F) 3.91 以下] ← [15 - 86]

    (相関)

    5 2016/04/25
    (2016/04/01~)
    平成28年度診療報酬改定
    6 2017/03/21
    (2017/02/23~)
    検体ラベル表記変更[O]⇒[ ]
    7 2017/04/21
    (2017/03/10~)
    最低採取量・容器変更([2mL]⇒[3mL])
    8 2018/04/06
    (2018/04/01~)
    平成30年度診療報酬改定
    9 2019/04/30
    (2019/04/01~)
    外注業者変更([BML]⇒[LSIM])
    (変更点の詳細)
    [announce:2718](学内環境限定)

    10 2020/04/02
    (2020/04/01~)
    令和2年度診療報酬改定
    11 2020/10/22
    (2020/10/22~)
    ビオチン干渉項目として指定
    (案内文(2020年10月時点))

    12 2020/12/16
    (2020/12/17~)
    採血容器変更
    • 採血管: [C3・C9] ← [F・H・I]

    (案内文)
    [announce:5309](学内環境限定)

    13 2021/08/02
    (2021/05/27~)
    採血容器変更
    • 採取容器: [C6] ← [C3・C9]
    • 採血量: [6 mL] ← [3 mL・9 mL]

    (案内文)
    [announce:6078](学内環境限定)

    14 2022/03/09
    (2021/12/09~)
    採取名称部分に検体搬送先を印字
    • 採取名称: [中検外2] ← [外注2]

    (案内文)
    [announce:6946](学内環境限定)

    15 2022/06/20
    (2022/04/01~)
    ビオチン干渉を改良した試薬に変更
    • 検査試薬: [(試薬のみ変更)] ← []

    (案内文)
    [announce:7569](学内環境限定)

    16 2022/08/01
    (2022/04/01~)
    令和4年度診療報酬改定
    17 2022/12/01
    (2022/12/01~)
    受入不可基準などについて全面改訂
    18 2023/12/21
    (2023/12/21~)
    必要検体量を追記
    19 2024/06/04
    (2024/06/01~)
    令和6年度診療報酬改定