Department of Clinical Laboratory, Kyoto University Hospital

[1075 / 3G070]
PDF
Ver.19
3.生化学的検査 >> 3G.ビタミンおよび関連物質>>3G070 1,25-ジヒドロキシビタミンD3

1,25-ジヒドロキシビタミンD3

1,25-dihydroxy vitamin D3

連絡先:3764

本日提出検体の報告予定日(再検がない場合):

過去案内文など

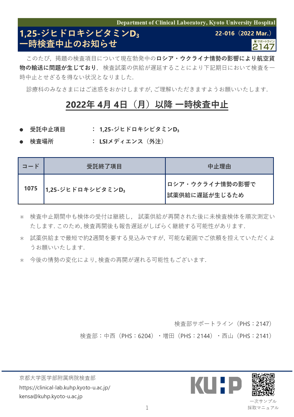
【2022 Mar.】<br />1,25-ジヒドロキシビタミンD3 一時検査中止のお知らせ
【2022 Mar.】
1,25-ジヒドロキシビタミンD3 一時検査中止のお知らせ

検査項目概要

項目名
項目コード
実施料
診療報酬区分
判断料区分
検査材料
必要量
保存方法
安定性
【検査方法】
基準値(単位)
所要日数
1075
1,25-ジヒドロキシビタミンD3
3G070-0000-023-001
外注

388 点
D007(63)
判:生化Ⅰ
144点
採取材料
C6血液6 mL
測定材料血清1.0 mL
保存方法安定性
-血清-凍結--遠心

【RIA (二抗体法)】

[基準値設定材料:血液]

1,25-ジヒドロキシビタミンD3:20 - 60

(pg/mL)

3~6日

患者同意について


検査結果に影響を与える臨床情報
検査結果に影響を与えるような患者の臨床的な状態(服用中の薬剤や何らかの医療的処置など)があれば示します.


オーダー画面

オーダー ⇒ 検査オーダー ⇒ 検体検査 ⇒ 平日時間内 ⇒ ⇒ 分野別 ⇒ 生化学検査2
オーダー ⇒ 検査オーダー ⇒ 検体検査 ⇒ 平日時間内 ⇒ ⇒ ⇒ 内分泌検査
オーダー ⇒ 検査オーダー ⇒ 検体検査 ⇒ 平日時間内 ⇒ ⇒ 外注検査(一般) ⇒ 外注(生化学)

オーダーボタン名(検体)

1,25(OH)2-VD3

検査予約


生理検査予約枠

予約枠

至急オーダー

不可

検査オーダーに関する注意事項


検査オーダーに関連する文書


患者の検査前準備


検体採取のタイミング


ラベル見本(検体)(単項目オーダー時)

キョウダイ タロウ
80 N60
barcode
セイカ1.
09.03 @
血液
中検外2 **-****-90002*
C6 6ml **-***-***

ラベル見本(微生物)(単項目オーダー時)


採取容器・検査材料

採取材料情報測定材料情報
記号 写真 添加物(キャップ色等) 採取材料 採取量 測定材料 必要量
C6
サムネイル 凝固促進剤+血清分離剤(ピンク) 血液 6 mL 血清 1.0 mL

採取容器について


検体採取について


採取後検体の取扱い


検体搬送について


採取検体の保存条件

検体状態 保存条件1 保存条件2 保存条件3
温度 安定性 温度 安定性 温度 安定性
血清 -血清-凍結--遠心
色付きの温度は第一選択の保存条件です.

受入不可基準
検体が検査結果に影響を与えるような状態で提出された場合は受入不可基準に合致することとなりますが, 再採血の可否や臨床的な状態によっては, 検体を受け入れて参考値報告とする場合もあります.

溶血 検体凝固 強乳び 採取量
過不足
採取容器
違い
尿材料
違い
冷蔵保存
なし
遮光保存
なし
開栓 黄疸
                   

検査に要する時間(生理検査)


再検査・追加検査の対応可能日数

検体到着日から60日間(検体量ある場合のみ)
(分析物の安定性については「採取検体の保存条件」を参照)

検体採取に関する注意事項・検査の実施に関する注意事項


検査機器

 

検査所要日数
検体採取(検体検査)もしくは検査の実施(生理検査)から検査結果報告までに要する日数です(土日祝日を除いた日数).

3~6日

まいこネット開示までに要する所要日数の目安(Learn More)

4~7日

検査部門・委託先

外部委託(LSIメディエンス)  

検査結果報告について


生物学的基準範囲 または 臨床判断値(Learn More)
生物学的基準範囲・臨床判断値 および 検査方法の変更履歴です. 両者が変更となる場合も, 基準範囲のみ もしくは 検査方法のみが変更となる場合もあります.
臨床判断値には本来, 診断閾値・治療閾値・予防医学閾値が含まれますが, そのうち治療閾値については, 緊急異常値として別項に記載します.

期間 / 年齢
基準値設定材料血液
検査方法ラジオイムノアッセイ (RIA) 二抗体法
  男性女性単位
001,25-ジヒドロキシビタミンD320 - 6020 - 60pg/mL
基準値設定材料
検査方法
  男性女性単位
基準値設定材料
検査方法
  男性女性単位
基準値設定材料
検査方法
  男性女性単位
基準値設定材料
検査方法
  男性女性単位
基準値設定材料
検査方法
  男性女性単位
基準値設定材料
検査方法
  男性女性単位
基準値設定材料
検査方法
  男性女性単位

基準値情報



緊急異常値(Learn More)
検体検査の場合は, 電子カルテシステムの結果参照画面にて強調表示となる検査結果の基準です(赤は高値・青は低値).

            

表. KINGの結果参照画面で赤背景・青背景で表示される緊急異常値
高値 低値
   

電話連絡対応(Learn More)
緊急異常値など診療科に電話で検査結果をお伝えする基準です. 臨床的な状態や前回値との比較などによって, 適宜電話連絡を省略することもあります.

 
 
 
 
 
 
 
 

臨床的意義

  ビタミンDは, 体内に入るとまず最初に肝臓で側鎖の25位が水酸化され25-hydroxy-vitamin D(25-OH-D)に変換される. 続いて腎で1位または24位が水酸化されて
1α, 25-dihydroxy-vitamin D[1α, 25(OH)2D]や24, 25-dihydroxy-vitamin D[24, 25(OH)2D]に代謝される.
  このうち1α, 25-(OH)2ビタミンDは活性型ビタミンDともよばれ, 主要な標的臓器である小腸に到達し, 核内に存在するレセプターと結合して作用を発現する. すなわち小腸でのカルシウム(CA)の吸収を高め骨からの溶出をPTHと共に促進することで血中CAの濃度を上昇させる働きを持つ.
  また活性型ビタミンDはPTHやCa, リン酸などの濃度により1位の水酸化が制御されることでその産生が厳密にコントロールされている.
  通常ビタミンDは結合蛋白質と結合して血中を循環し, 最終的には胆汁中に排泄される.
  1α, 25(OH)2ビタミンDはビタミンDと異なり脂肪組織への沈着が少ないため血中濃度の変動が少なく, クル病などさまざまな疾患と関連するため意義が大きい. また一般に骨が急速に成長する必要性により成長期や妊産婦で高値がみられることがある.

異常値を示す病態・疾患

高値を示す病態
原発性副甲状腺機能亢進症, 妊娠, Ⅱ型ビタミンD依存症, サルコイドーシス など
低値を示す病態
クル病, 骨軟化症, 腎不全, 副甲状腺機能低下症, Ⅰ型ビタミンD依存症, 骨粗鬆症, 未熟児クル病 など

関連検査項目

25-ヒドロキシビタミンD(total)
カルシウム(Ca)
カルシトニン
PTH-I(PTH-intact)
オステオカルシン(BGP)

参考文献 (緑ブラウザからPubMedにはアクセスできません)

  • LSIメディエンス 検査要項

  • 診療報酬

    区分名称点数
    D007血液化学検査
    D007631,25-ジヒドロキシビタミンD3388 点
    D0264生化学的検査(Ⅰ)判断料144点
     
     

    標準コード(JLAC10)(Learn More)
    日本臨床検査医学会から提示されている標準コード・標準名称です.

    1 分析物3G0701,25-ジヒドロキシビタミンD3
    識別0000
    材料023血清
    測定法001ラジオイムノアッセイ(RIA)(二抗体法)
    結果識別0100

    標準コード(JLAC11)(Learn More)
    日本臨床検査医学会から提示されている標準コード・標準名称です.

    1 測定物
    識別
    材料
    測定法
    結果単位

    連携情報

     

    検査部内限定ファイル

    &L&L

    変更履歴


    Ver. 文書更新日
    変更適用日
    内容
    1 2008/04/01
    (2008/04/01~)
    制定
    2 2014/03/28
    (2014/04/01~)
    委託先会社名変更(三菱化学メディエンス⇒LSIメディエンス)
    3 2015/04/24
    (2015/04/01~)
    外部委託先変更(LSIM⇒BML)(検査内容の変更点なし)
    • 外部委託先: [BML] ← [LSIM]

    [announce:08367](学内環境限定)

    4 2016/04/25
    (2016/04/01~)
    平成28年度診療報酬改定
    5 2017/03/21
    (2017/02/23~)
    検体ラベル表記変更[O]⇒[ ]
    6 2017/04/21
    (2017/03/10~)
    最低採取量・容器変更([2mL]⇒[3mL])
    7 2017/05/29
    (2017/06/02~)
    オーダーボタン名称変更
    8 2018/04/06
    (2018/04/01~)
    平成30年度診療報酬改定
    9 2019/04/30
    (2019/04/01~)
    外注業者変更([BML]⇒[LSIM])
    (変更点の詳細)
    [announce:2718](学内環境限定)

    10 2020/04/02
    (2020/04/01~)
    令和2年度診療報酬改定
    11 2020/12/16
    (2020/12/17~)
    採血容器変更
    • 採血管: [C3・C9] ← [F・H・I]

    (案内文)
    [announce:5309](学内環境限定)

    12 2021/08/02
    (2021/05/27~)
    採血容器変更
    • 採取容器: [C6] ← [C3・C9]
    • 採血量: [6 mL] ← [3 mL・9 mL]

    (案内文)
    [announce:6078](学内環境限定)

    13 2022/03/09
    (2021/12/09~)
    採取名称部分に検体搬送先を印字
    • 採取名称: [中検外2] ← [外注2]

    (案内文)
    [announce:6946](学内環境限定)

    14 2022/08/01
    (2022/04/01~)
    令和4年度診療報酬改定
    15 2022/12/01
    (2022/12/01~)
    受入不可基準などについて全面改訂
    16 2023/01/20
    (2022/04/04~)
    一時検査中止
    (案内文)
    [announce:7583](学内環境限定)

    17 2023/01/20
    (2022/07/08~)
    検査再開
    [announce:8050](学内環境限定)

    18 2023/12/21
    (2023/12/21~)
    必要検体量を追記
    19 2024/06/04
    (2024/06/01~)
    令和6年度診療報酬改定